Visi - An entertainmaint service for the people
Visi - An entertainmaint service for the people
Solving churn rates among SVoDs through user emotional needs and behavior with Visi
Solving churn rates among SVoDs through user emotional needs and behavior with Visi



Role
Owner
Owner
Sole Product Designer
Sole Product Designer
Timeline
10 Weeks
10 Weeks
Deliverables
iOS App
iOS App
Desktop
Desktop
Branding
Branding
Hi-Fi Protoypes
Hi-Fi Protoypes
Tools
Figma
Figma
Team
Myself
Background
Background
Visi is a Subscription Video on Demand (SVOD) sandbox platform that uses a database API to enhance user experiences in entertainment. Visi offers features such as digital theater rooms and better ux features for innovative online experiences that users can enjoy as much as going to the theaters in real life. I served as the product designer, reframing retention as a human-centered challenge rooted in emotional needs and user behavior rather than content volume alone. I led the end-to-end process, analyzing viewing patterns, churn drivers, and psychological motivations to identify gaps in how existing SVOD experiences support belonging, identity, and routine. Translating these insights into product principles and experience concepts, I designed emotionally driven interactions and systems that prioritize continuity, personal meaning, and habit formation, aligning user wellbeing with sustainable business goals to reduce churn through genuine engagement rather than friction-based lock-in.
Visi is a Subscription Video on Demand (SVOD) sandbox platform that uses a database API to enhance user experiences in entertainment. Visi offers features such as digital theater rooms and better ux features for innovative online experiences that users can enjoy as much as going to the theaters in real life. I served as the product designer, reframing retention as a human-centered challenge rooted in emotional needs and user behavior rather than content volume alone. I led the end-to-end process, analyzing viewing patterns, churn drivers, and psychological motivations to identify gaps in how existing SVOD experiences support belonging, identity, and routine. Translating these insights into product principles and experience concepts, I designed emotionally driven interactions and systems that prioritize continuity, personal meaning, and habit formation, aligning user wellbeing with sustainable business goals to reduce churn through genuine engagement rather than friction-based lock-in.


Problem
Problem



High churn rate
High churn rate
High churn in SVOD platforms is largely driven by low switching costs and short-term viewing behavior. Users often subscribe to watch a specific show or release and cancel once that need is fulfilled, making subscriptions transactional rather than habitual. This behavior is reinforced by content overload and generic recommendation systems that create decision fatigue, reducing perceived value and engagement. When users struggle to quickly find content that feels relevant, cancelling becomes an easy and rational choice rather than a reflection of poor content quality.
High churn in SVOD platforms is largely driven by low switching costs and short-term viewing behavior. Users often subscribe to watch a specific show or release and cancel once that need is fulfilled, making subscriptions transactional rather than habitual. This behavior is reinforced by content overload and generic recommendation systems that create decision fatigue, reducing perceived value and engagement. When users struggle to quickly find content that feels relevant, cancelling becomes an easy and rational choice rather than a reflection of poor content quality.
Fluctuating customer loyalty
Fluctuating customer loyalty
Fluctuating customer loyalty in SVOD platforms stems from the lack of emotional attachment to the platform itself. Because most services offer similar content breadth and user experiences, loyalty is often tied to temporary factors such as exclusive releases, trending shows, or promotional pricing rather than long-term trust or habit formation. Algorithm-driven discovery can further weaken loyalty by making the experience feel impersonal or interchangeable across platforms. When users do not feel understood or valued beyond their viewing history, their commitment shifts easily between services, causing loyalty to rise and fall in response to content cycles rather than sustained platform affinity.
Fluctuating customer loyalty in SVOD platforms stems from the lack of emotional attachment to the platform itself. Because most services offer similar content breadth and user experiences, loyalty is often tied to temporary factors such as exclusive releases, trending shows, or promotional pricing rather than long-term trust or habit formation. Algorithm-driven discovery can further weaken loyalty by making the experience feel impersonal or interchangeable across platforms. When users do not feel understood or valued beyond their viewing history, their commitment shifts easily between services, causing loyalty to rise and fall in response to content cycles rather than sustained platform affinity.



Problem Statement
How can we decrease churn rate to maintain consumer loyalty?
Churn rate is related to customer loyalty and without customer loyalty and emotional connection with their users, SVoDs have endless cycle of fluctuated churn rates.
Churn rate is related to customer loyalty and without customer loyalty and emotional connection with their users, SVoDs have endless cycle of fluctuated churn rates.
Research
Research
Why are there high churn rates among SVODs?
Why are there high churn rates among SVODs?


Low switching costs, content-centric "hit-and-quit" behavior, overwhelming content libraries, and weak emotional attachment are the main causes of high churn rates among SVOD platforms. Taken together, these factors make subscriptions feel more like transactions than meaningful. Particularly in a fragmented streaming ecosystem where platforms feel interchangeable, users frequently join to watch a specific show, spend excessive time browsing due to poor discovery, and cancel once their short-term need is satisfied. By promoting emotional connection through personalization that reflects user identity and taste, decreasing decision fatigue through a clearer information hierarchy and more intelligent discovery, and boosting user agency through transparent recommendations and purposeful viewing tools, UI/UX can directly address this. Thoughtful UI/UX design can increase perceived value, foster trust, and promote long-term retention rather than cyclical churn by changing the experience from passive consumption to intentional engagement.
Low switching costs, content-centric "hit-and-quit" behavior, overwhelming content libraries, and weak emotional attachment are the main causes of high churn rates among SVOD platforms. Taken together, these factors make subscriptions feel more like transactions than meaningful. Particularly in a fragmented streaming ecosystem where platforms feel interchangeable, users frequently join to watch a specific show, spend excessive time browsing due to poor discovery, and cancel once their short-term need is satisfied. By promoting emotional connection through personalization that reflects user identity and taste, decreasing decision fatigue through a clearer information hierarchy and more intelligent discovery, and boosting user agency through transparent recommendations and purposeful viewing tools, UI/UX can directly address this. Thoughtful UI/UX design can increase perceived value, foster trust, and promote long-term retention rather than cyclical churn by changing the experience from passive consumption to intentional engagement.
110 hrs/yr
of an avg American spent in browsing
of an avg American spent in browsing



User Personas
User Personas

The Indecisive but Optimistic Watcher
The Indecisive but Optimistic Watcher
Name: Rachel
Occupation: Senior Marketing
Age: 31
Personality: ENFJ, Patient, Curious, Versatile, Open-minded, Explorative, Broad taste
Goals: Discover new shows, Explore their taste
Pain Point: Takes 20 min to decide what to watch, Has Fear-of-Missing-out, Too many options, Overwhelmed with endless browsing



Streaming Devices
Streaming Devices

Favorite Genres
Favorite Genres


The Frugal but Efficient Explorer
The Frugal but Efficient Explorer
Name: Peter
Occupation: Project Manager
Age: 26
Personality: ISTJ, Impatient, Value-driven, Analytical, Selective, Strategic, Niche taste
Goal: Make the most out of their premium, Reduce the time spent browsing, Being able to choose the right show
Pain Point: Not sure if premium is worth price, Has to go on 3rd party sites to find information, Hard to find content that fit their taste



Streaming Devices
Streaming Devices

Favorite Genres
Favorite Genres

Common Insights of Personas
Content Fatigue
Content fatigue stems from unlimited discovery that overwhelms users like Rachel
Unlimited discovery is not always good, we should make discovery limited but also personalized for users like Peter
Time Cost
Users take average 5 seconds to find what to watch
It is difficult for users to find what they want
Key focus areas
Common Insights of Personas
Content Fatigue
Content fatigue stems from unlimited discovery that overwhelms users like Rachel
Unlimited discovery is not always good, we should make discovery limited but also personalized for users like Peter
Time Cost
Users take average 5 seconds to find what to watch
It is difficult for users to find what they want
Key focus areas
Research Conclusion
Research Conclusion
Lets reduce content fatigue and allow users to feel understood
Lets reduce content fatigue and allow users to feel understood
Reduce Browsing Fatigue
Reducing content fatigue in SVOD platforms focuses on minimizing cognitive overload caused by excessive choices and repetitive browsing. By simplifying discovery through clearer prioritization, intent-based recommendations, and reduced decision friction, users can spend less time searching and more time watching. This leads to a more efficient, less mentally taxing viewing experience.
Reduce Browsing Fatigue
Reducing content fatigue in SVOD platforms focuses on minimizing cognitive overload caused by excessive choices and repetitive browsing. By simplifying discovery through clearer prioritization, intent-based recommendations, and reduced decision friction, users can spend less time searching and more time watching. This leads to a more efficient, less mentally taxing viewing experience.
How can we empathize human behavior and emotional resonation to solve churn rates in streaming services.
How can we empathize human behavior and emotional resonation to solve churn rates in streaming services.
Emotional Resonance
Creating emotional resonance involves designing experiences that align with users’ moods, intentions, and viewing contexts rather than relying solely on past behavior. When a platform communicates empathy and understanding through contextual recommendations and human-centered messaging, users feel seen and supported. This emotional connection strengthens trust, satisfaction, and long-term loyalty.
Emotional Resonance
Creating emotional resonance involves designing experiences that align with users’ moods, intentions, and viewing contexts rather than relying solely on past behavior. When a platform communicates empathy and understanding through contextual recommendations and human-centered messaging, users feel seen and supported. This emotional connection strengthens trust, satisfaction, and long-term loyalty.
Two key concepts to emphasize
Two key concepts to emphasize



Feature ideas for product strategy
Discovery
what users find
Genre Selection: Next to Heading, genre selection where genres have a sub-genre e.g) Comedy > 90s, Feel good
Advanced Filtering: Filter button with options for Ratings, Cast, Awards
Personalization
what users want
Search engine: Type in specific movies in detail e.g) 80s, short form fun with a little tear-jerking movie
Mood Selector: section where you select emotions e.g) Currently showing Relaxed and have a Remove button to remove the feature
Feature ideas for product strategy
Discovery
what users find
Genre Selection: Next to Heading, genre selection where genres have a sub-genre e.g) Comedy > 90s, Feel good
Advanced Filtering: Filter button with options for Ratings, Cast, Awards
Personalization
what users want
Search engine: Type in specific movies in detail e.g) 80s, short form fun with a little tear-jerking movie
Mood Selector: section where you select emotions e.g) Currently showing Relaxed and have a Remove button to remove the feature
Ideate
Ideate
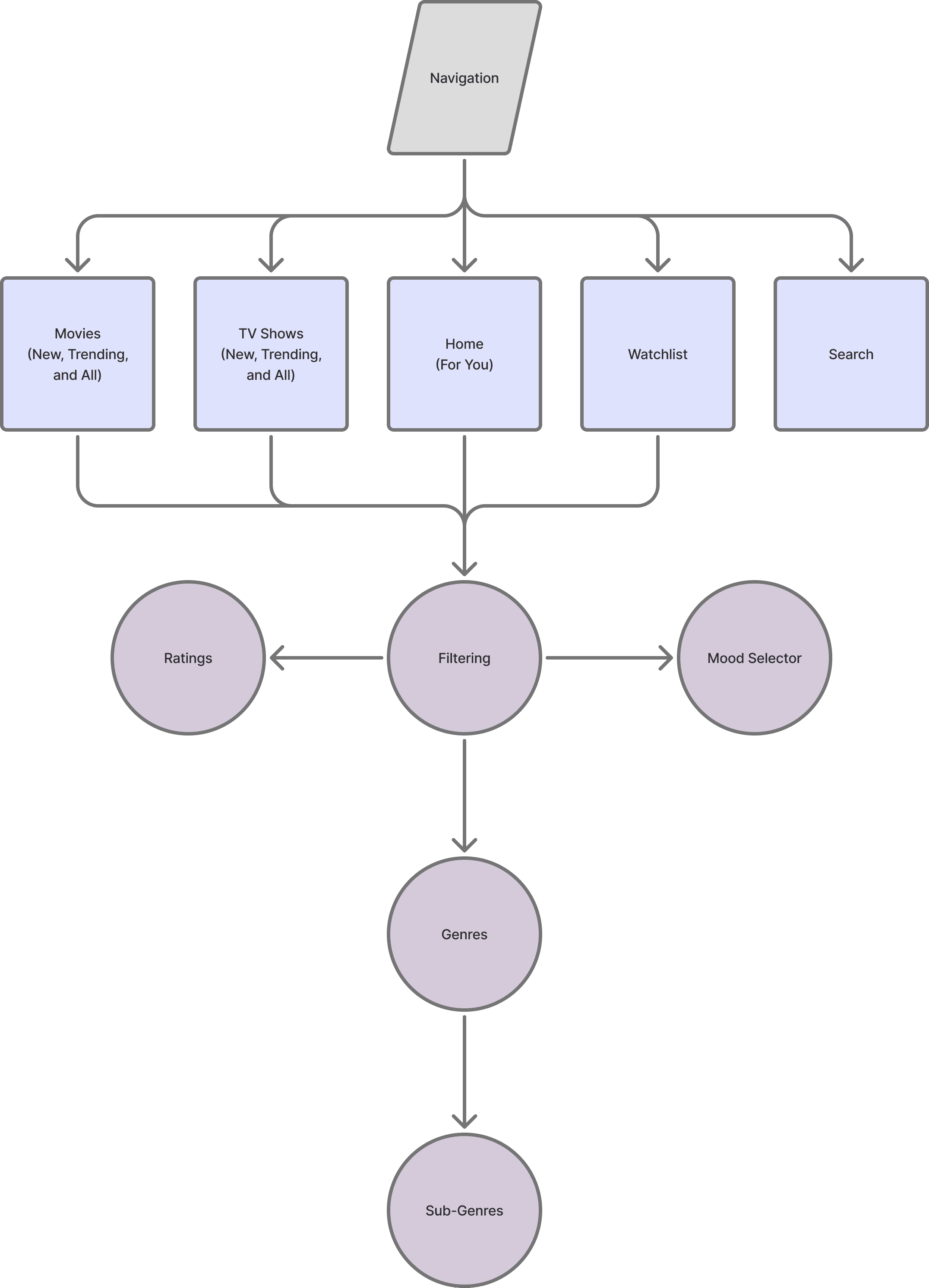
Content Flowchart
Content Flowchart


Once the user enters Visi, they are welcomed with the Home page where it shows their For You contents. On the navigation bar, there will be Home, TV Shows, Movies, Watchlist, and Search. Each page will have a filtering system so that users can pinpoint what they want to watch without having to scroll endlessly in each page. I want to keep in mind with each page that it should have limited content shown (5-8 content horizontal, 5 rows) to provide incentive for users to use the added features.
Once the user enters Visi, they are welcomed with the Home page where it shows their For You contents. On the navigation bar, there will be Home, TV Shows, Movies, Watchlist, and Search. Each page will have a filtering system so that users can pinpoint what they want to watch without having to scroll endlessly in each page. I want to keep in mind with each page that it should have limited content shown (5-8 content horizontal, 5 rows) to provide incentive for users to use the added features.
Prototype
Prototype
Design System
Design System






Core User Flows
Core User Flows
Home
Filters
Shows
Search
Movies
Home
Shows
Discovery & Search
Filters
Traders & Tracklist
High-Fidelity Core User Flows
High-Fidelity Core User Flows
Home
Home includes sections for user personalizations such as mood selector, Continue Watching, Recommended For You, Shows for You, Movies for You, Because You Watched.
Home includes sections for user personalizations such as mood selector, Continue Watching, Recommended For You, Shows for You, Movies for You, Because You Watched.
Search
Search engine that allows user to type in and search anything on Visi.
Search engine that allows user to type in and search anything on Visi.
Filters
Filters fulfills the user needs to pinpoint which genres or sub-genres they want to choose, essentially a library for Visi rather than alphabetic orders .
Filters fulfills the user needs to pinpoint which genres or sub-genres they want to choose, essentially a library for Visi rather than alphabetic orders .
Shows
Shows includes sections for Continue Watching (Shows), genre selection, Top 10 Shows, Award-Winning Shows, Hot right now, Highly Rated Shows, Newly Added.
Shows includes sections for Continue Watching (Shows), genre selection, Top 10 Shows, Award-Winning Shows, Hot right now, Highly Rated Shows, Newly Added.
Movies
Movies includes sections for Continue Watching (Shows), genre selection, Top 10 Movies, Award-Winning Movies, Hot right now, Highly Rated Movies, Newly Added.
Movies includes sections for Continue Watching (Shows), genre selection, Top 10 Movies, Award-Winning Movies, Hot right now, Highly Rated Movies, Newly Added.
Revision and Hand-off
Revision and Hand-off
Revision
Revision
Visi shows how SVoD can be shifted from a content-heavy, genre-first browsing model to an emotionally driven discovery flow that prioritized user intent over volume. Most SVoDs revealed that users felt overwhelmed by excessive options and generic recommendations, often spending up to 20 minutes browsing without committing to a show. In response, Visi is designed to reduce cognitive load by limiting visible choices, elevating mood-based prompts, and introducing personalization that respects user emotional aspects. These changes reframed the experience from “endless scrolling” to “guided starting,” helping users feel understood rather than optimized. As a result, users were able to select content more quickly, reported lower decision fatigue, and expressed greater trust in recommendations—indicating stronger emotional resonance and increased potential for long-term retention in a low-switching-cost SVOD landscape.
Visi shows how SVoD can be shifted from a content-heavy, genre-first browsing model to an emotionally driven discovery flow that prioritized user intent over volume. Most SVoDs revealed that users felt overwhelmed by excessive options and generic recommendations, often spending up to 20 minutes browsing without committing to a show. In response, Visi is designed to reduce cognitive load by limiting visible choices, elevating mood-based prompts, and introducing personalization that respects user emotional aspects. These changes reframed the experience from “endless scrolling” to “guided starting,” helping users feel understood rather than optimized. As a result, users were able to select content more quickly, reported lower decision fatigue, and expressed greater trust in recommendations—indicating stronger emotional resonance and increased potential for long-term retention in a low-switching-cost SVOD landscape.